
8月份TOP100房企销售额同比下降39%
据中指研究院数据,2023年8月国内TOP100房企单月销售额同比下降39.2%,环比下降8.9%。2023年1-8月,国内TOP100房企销售总额为43656.1亿元,同比下降8.6%,降幅相比上月扩大4个百分点。销售额超千亿房企12家,较去年同期增加2家,百亿房企90家,较去年同期减少6家。

在中指数据的《2023年1-8月中国房地产企业销售业绩排行榜》中, 保利发展以2990亿元的销售额位居第一,万科地产以2447亿元位居第二,中海地产以2110亿元位居第三,华润置地以2077亿元位居第四,招商蛇口以2060亿元位居第五,昔日多年的“第一宇宙房企”碧桂园仅以1876.5亿元位居第六,绿城中国、龙湖集团、建发房产、滨江集团分列七至十位。
2023年1-8月,河南部分知名房企销售业绩下降明显,其中建业集团以278.4亿元位居排行榜第42名,正商集团以73.7亿元排在第115位,中建七局地产集团以60亿元排在第126位,绿都地产集团以41.6亿元排在第142位……如以权益销售额统计,某些房企销售业绩更显惨淡。
从近期的市场成交量来看,北京、上海楼市也面临一定下行压力。根据中指研究院数据,8月份,北京新房成交面积环比下降22.3%,同比下降17.8%,二手房成交10960套,同比下降20.2%。上海新建商品住宅成交量已连续两月低于5000套,而二手房已连续4个月成交低于“荣枯线”。
据不完全统计,2023年8月份郑州房地产市场新房、二手房销售量和2023年7月份相比,均呈现下降;甚至再次呈现二手房销量“碾压”新房销量。
一线城市全面执行“认房不认贷”
所谓“认房不认贷”,是指不论是否曾经用贷款购买过住房,只要目前在当地名下没有房产,便可以按首套房按揭贷款享受首付比例和利率优惠,这是房地产行业和购房者期盼已久的政策。
目前,在全国范围内,首套住房的首付比例、房贷利率等都明显低于二套住房。尤其是,对于曾严格执行“认房又认贷”的一线城市而言,只要有过住房贷款记录,无论结清与否,再次购房时都将被认定为二套住房,首付比例超过50%,贷款利率也高于首套住房。这在一定程度上抑制了居民的刚性和改善性住房需求。
7月24日,中央政治局会议指出要适应我国房地产市场供求关系发生重大变化的新形势,适时调整优化房地产政策,因城施策用好政策工具箱,更好满足居民刚性和改善性住房需求,促进房地产市场平稳健康发展。
8月25日,住房城乡建设部等3部门发布《关于优化个人住房贷款中住房套数认定标准的通知》,将“认房不认贷”作为政策工具,纳入“一城一策”工具箱,供城市自主选用。一方面,允许地方根据本地房地产市场供求关系和价格走势等因城施策,符合我国房地产市场城市间分化差异大的特征,可助力房地产长效机制的建设与完善;另一方面,这为核心城市优化房地产信贷政策打开了空间。
北上广深四大一线城市均结合实际情况,会同相关部门抓好贯彻落实,并取得积极的、明显的成效。
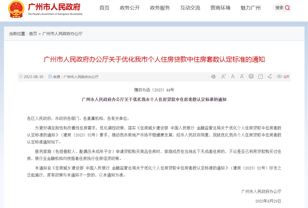
NO.1 广州打响一线城市“认房不认贷”第一枪
8月30日,广州市人民政府办公厅发布《关于优化我市个人住房贷款中住房套数认定标准的通知》,其中提到,居民家庭(包括借款人、配偶及未成年子女)申请贷款购买商品住房时,家庭成员在当地名下无成套住房的,不论是否已利用贷款购买过住房,银行业金融机构均按首套住房执行住房信贷政策。

NO.2 深圳重磅官宣"认房不认贷"
8月30日晚,深圳市住房和建设局、中国人民银行深圳市分行、国家金融监督管理总局深圳监管局发布关于优化深圳市个人住房贷款中住房套数认定标准的通知。
为更好满足深圳市居民刚性和改善性住房需求,根据住房城乡建设部、中国人民银行、金融监管总局联合印发的《关于优化个人住房贷款中住房套数认定标准的通知》(建房〔2023〕52号)精神,经市政府同意,现就相关事项通知如下:
居民家庭(包括借款人、配偶及未成年子女)申请贷款购买商品住房时,家庭成员在我市名下无成套住房的,不论是否已利用贷款购买过住房,银行业金融机构均按首套住房执行住房信贷政策。本通知自2023年8月31日起施行。
NO.3 上海官宣执行"认房不认贷"
9月1日,上海市住房和城乡建设管理委员会官方微信公众号发文称,四部门联合印发了《关于优化我市个人住房贷款中住房套数认定标准的通知》,执行购买首套房贷款“认房不用认贷”政策措施。
通知规定,居民家庭(包括借款人、配偶及未成年子女)申请贷款购买商品住房时,家庭成员在上海市名下无成套住房的,不论是否已利用贷款购买过住房,银行业金融机构均按首套住房执行住房信贷政策。该规定自通知印发次日起执行。
NO.4 北京全面落实“认房不认贷”
9月1日晚,北京市住房和城乡建设委员会、中国人民银行北京市分行、国家金融监督管理总局北京监管局三部门联合发布《关于优化我市个人住房贷款中住房套数认定标准的通知》。
根据通知,居民家庭(包括借款人、配偶及未成年子女)申请贷款购买商品住房时,家庭成员在本市名下无成套住房的,不论是否已利用贷款购买过住房,银行业金融机构均按首套住房执行住房信贷政策。本通知自印发之日起施行,原有政策与本通知不一致的,以本通知为准。
一线城市作为楼市“风向标”,其住房金融信贷政策出现实质性宽松,释放出强烈政策信号,预计将极大修复市场情绪和预期,提振市场信心,核心城市房地产市场有望走出下行区间。
继一线城市集体官宣执行“认房不认贷”之后,全国多个城市接力官宣执行“认房不认贷”政策,如成都、重庆、厦门、武汉、长沙、安徽……
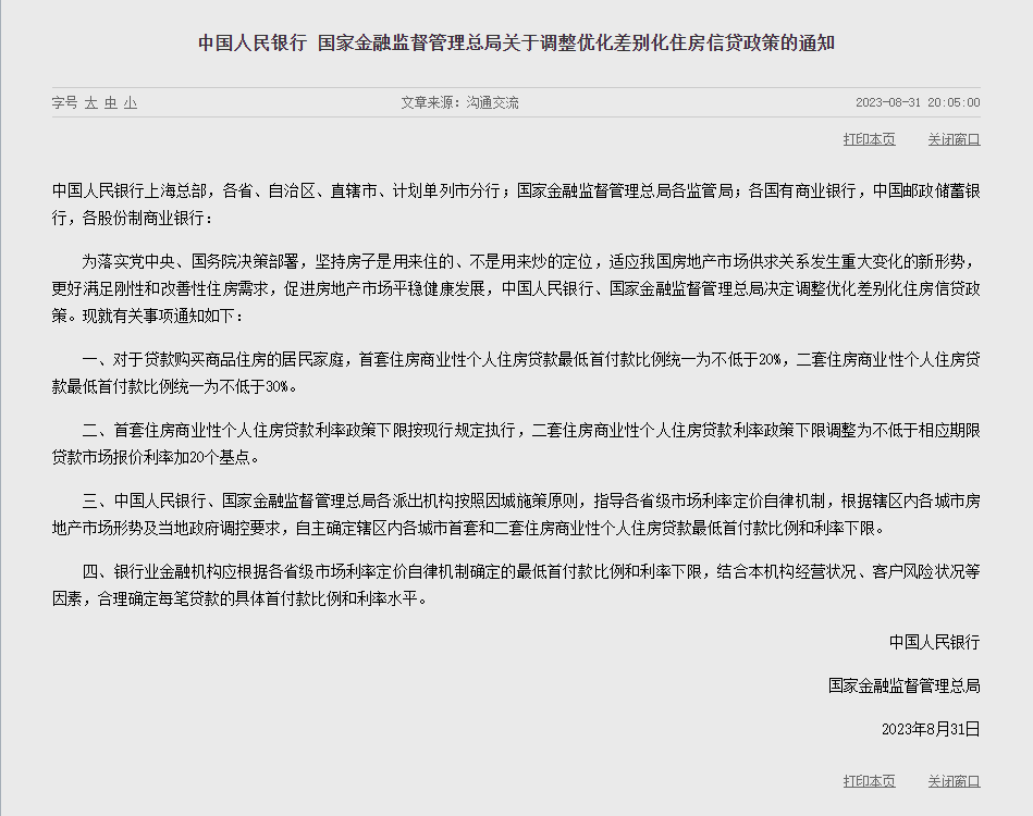
降低存量首套住房贷款利率政策出台
+ 调整个人住房贷款最低首付款比例和利率下限
为落实党中央、国务院决策部署,坚持房子是用来住的、不是用来炒的定位,适应我国房地产市场供求关系发生重大变化的新形势,更好满足刚性和改善性住房需求,促进房地产市场平稳健康发展,中国人民银行、国家金融监督管理总局决定调整优化差别化住房信贷政策。

有关事项通知如下:
一、对于贷款购买商品住房的居民家庭,首套住房商业性个人住房贷款最低首付款比例统一为不低于20%,二套住房商业性个人住房贷款最低首付款比例统一为不低于30%。
二、首套住房商业性个人住房贷款利率政策下限按现行规定执行,二套住房商业性个人住房贷款利率政策下限调整为不低于相应期限贷款市场报价利率加20个基点。
三、中国人民银行、国家金融监督管理总局各派出机构按照因城施策原则,指导各省级市场利率定价自律机制,根据辖区内各城市房地产市场形势及当地政府调控要求,自主确定辖区内各城市首套和二套住房商业性个人住房贷款最低首付款比例和利率下限。
四、银行业金融机构应根据各省级市场利率定价自律机制确定的最低首付款比例和利率下限,结合本机构经营状况、客户风险状况等因素,合理确定每笔贷款的具体首付款比例和利率水平。
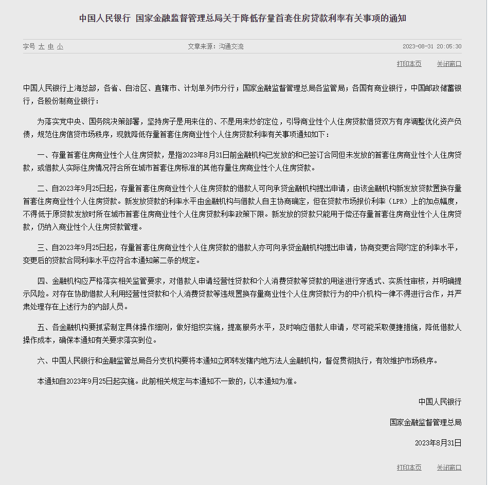
+ 期盼已久的“降低存量首套住房贷款利率”政策落地
为落实党中央、国务院决策部署,坚持房子是用来住的、不是用来炒的定位,引导商业性个人住房贷款借贷双方有序调整优化资产负债,规范住房信贷市场秩序,降低存量首套住房商业性个人住房贷款利率.

有关事项通知如下:
一、存量首套住房商业性个人住房贷款,是指2023年8月31日前金融机构已发放的和已签订合同但未发放的首套住房商业性个人住房贷款,或借款人实际住房情况符合所在城市首套住房标准的其他存量住房商业性个人住房贷款。
二、自2023年9月25日起,存量首套住房商业性个人住房贷款的借款人可向承贷金融机构提出申请,由该金融机构新发放贷款置换存量首套住房商业性个人住房贷款。新发放贷款的利率水平由金融机构与借款人自主协商确定,但在贷款市场报价利率(LPR)上的加点幅度,不得低于原贷款发放时所在城市首套住房商业性个人住房贷款利率政策下限。新发放的贷款只能用于偿还存量首套住房商业性个人住房贷款,仍纳入商业性个人住房贷款管理。
三、自2023年9月25日起,存量首套住房商业性个人住房贷款的借款人亦可向承贷金融机构提出申请,协商变更合同约定的利率水平,变更后的贷款合同利率水平应符合本通知第二条的规定。
……
本通知自2023年9月25日起实