
一、基本情况
此次在全市范围内开展的房地产领域专项整治,着重解决当前房地产市场存在的一系列违规乱象行为以及侵害消费者合法权益等方面的突出问题;重点打击房地产开发企业、房地产经纪机构、房地产估价机构、房屋租赁企业存在的违规经营、垄断经营、未备案经营等扰乱市场秩序、影响社会和谐稳定等方面的违法违规行为。
此次检查历时 40天,覆盖全市16个县(市)区,选派执法检查人员10余人,成立2个检查小组,对市内五区和各县(市)、开发区进行了全面的检查和验收。共检查全市在售房地产开发项目383个、房屋租赁企业101家、房地产经纪机构313家、房地产估价机构21家。其中相对比较规范的企业38家。检查出问题比较突出的房地产开发企业16家,房屋租赁企业9家,房地产经纪机构64家,房地产估价机构10家,开出责令限期整改通知书187份。
二、存在的主要问题
通过现场检查,我市大部分房地产企业均能严格执行房地产法律、法规及相关政策,依法依规开展房地产经营活动,但房地产市场仍然存在一些不容忽视的问题:一是开发企业销售现场公示要素不齐全,红线内外不利因素公示不到位,销控表销售状态显示不规范、更新不及时,违规销售等情况依然存在;二是房地产经纪机构未备案开展业务,现场公示不符合规定要求,经纪服务合同未经房地产经纪人签字或签字不达标,房地产经纪专业人员挂证,线上签约未留存纸质合同等问题仍较为突出;三是个别估价机构办公场所与营业执照注册地不一致,办公设施与资质等级不匹配,部分机构现场不按要求公示或公示不齐全、不规范,还有个别机构无法提供房地产估价师社保证明、估价师签订劳动合同不规范等情况还不同程度地存在;四是房屋租赁企业存在未备案开展房屋租赁业务、无故不退还租客押金或不积极配合主管部门协调、签订租赁合同未在主管部门备案、合同存在霸王条款等现象。
三、管理规范的单位和规范经营企业
(一)管理规范的单位
新郑市住房保障和房地产服务中心、新密市房地产服务中心、巩义市住房保障和房地产管理中心对此次检查领导重视程度高,组织严密、检查项目和机构覆盖率大,问题整改台账规范,整治效果明显。经综合考评,被认定为标兵单位,特此表彰。
(二)规范经营的企业
一是郑州市金水碧海房地产开发有限公司开发的碧桂园天麓项目,郑州华侨城都市置业有限公司开发的华侨城项目,郑州国信乐达房地产有限公司开发的万科山河道项目等售楼现场信息公示齐全、规范,相关内容更新及时,现场经营秩序良好。
二是郑州伟业房地产经纪有限公司第十二分公司、郑州宅豫房地产营销策划有限公司、郑州新航房地产营销策划有限公司、郑州普嘉房地产营销策划有限公司等机构严格遵守各项规定,依法依规开展房地产经纪活动,现场经营信息公示完整、规范。
三是河南省豫建房地产评估咨询有限公司、河南佳源房地产土地评估有限公司制度健全、配套设施齐全、档案管理规范、各项经营信息公示规范,标准高。
四是郑州市冠寓商业管理有限公司、郑州康颢公寓管理有限公司、郑州智屋物业服务有限公司、郑州泊寓公寓管理有限公司经营规范、有序。
四、存在问题比较突出的企业
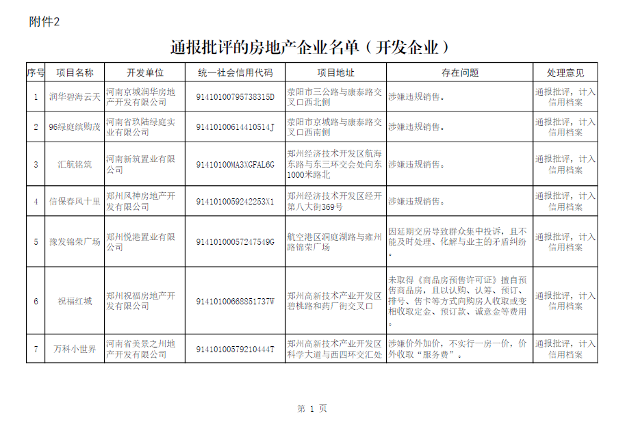
一是河南京城润华房地产开发有限公司开发的润华碧海云天项目,河南省玖陆绿庭实业有限公司开发的96绿庭缤购茂项目、河南新筑置业有限公司开发的汇航铭筑项目、郑州风神房地产开发有限公司开发的信保春风十里项目等涉嫌违规销售;郑州悦港置业有限公司开发的豫发锦荣广场延期交房等问题,导致群众集中投诉,且未能及时处理、化解与业主的矛盾纠纷;郑州祝福房地产开发有限公司开发的祝福红城项目未取得《商品房预售许可证》擅自预售商品房,且以认购、认筹、预订、排号、售卡等方式向购房人收取或变相收取定金、预订款、诚意金等费用;河南省美景之州地产开发有限公司开发的万科小世界项目涉嫌价外加价,不实行一房一价,价外收取‘服务费’。
二是郑州安家房地产营销策划有限公司、郑州弘诺房地产营销策划有限公司存在违规经营问题不能按要求及时进行整改;郑州蕴扬房地产经纪有限公司、郑州云谋速配房地产经纪有限公司、郑州尚御居房地产营销策划有限公司等存在经纪人涉嫌挂证;郑州汇创房地产营销策划有限公司、郑州滕航房地产营销策划有限公司、郑州房特惠房产营销策划有限公司、荥阳市房多多房地产营销策划有限公司上街许昌路分公司等存在未备案开展房地产经纪业务行为。
三是河南求实房地产评估有限公司、河南正源房地产评估咨询有限公司办公场所与营业执照登记地址不一致;河南省天润房地产咨询有限公司房地产估价师数量与备案等级要求不符;河南亚银房地产评估有限公司;河南心正意合房地产评估有限公司未能提供任何经营证照,且相关资格证书已过期;河南省同政房地产评估有限公司、河南省隆兴房地产评估有限公司未能提供专职注册房地产估价师社保证明。
四是郑州蓝立方公寓管理有限公司、陕西大城小屋不动产管理有限公司郑州分公司、北京广发房地产经纪有限公司郑州分公司等租赁企业存在未经主管部门备案开展房屋租赁业务、无故不退租客押金且不配合主管部门协调、签订租赁合同未在主管部门备案、租赁合同存在霸王条款等问题。
五、处理意见
为进一步规范全市房地产市场秩序,努力营造良好的房地产市场经营环境,针对此次全市房地产领域专项整治“双随机 一公开”部门联合监督检查情况及发现的问题,决定对38家规范经营的房地产企业进行表彰,对99家存在违规经营的房地产企业予以通报批评。
附件:
1.通报表彰的房地产企业名单
2.通报批评的房地产企业名单
2021年6月17日

