
2020年8月份,在全市新建商品房销售中,新郑市表现较好,以销量约2706套位居全市之首,金水区以2602套位居第二,中牟县以2285套位居第三。上街区、登封市、新密市销量垫底后三。

NO2. 开盘去化总体一般
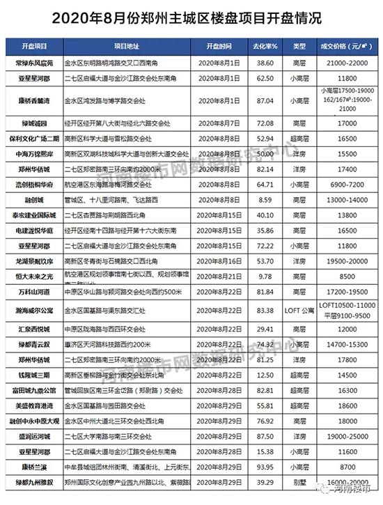
2020年8月份,郑州主城区开盘项目有27个(次),推出房源共计4128套,开盘当天成交2550套,整体去化率仅为61.77%,但略高于上个月的开盘去化率。

在上述开盘项目中,康桥兰溪首期开盘推出215套房源,开盘当天成交202套,成交均价8700元/㎡,去化率达到近94%,取得良好的销售业绩;万科山河道首期开盘推出501套房源,开盘当天成交410套,去化率达到近82%,成交均价在17200-19500元/㎡;位于金水北区位置优越的瀚海威尔公寓,首期开盘推出367套LOFT公寓,开盘当天成交306套,去化率为84%,成交均价在11000元/平米左右。但也有些项目开盘去化“悲催”,去化率甚至低于15%。

NO3. 二手房库存破十万套,8月份成交量平稳
据链家网显示,截止到2020年8月底,郑州全市挂牌二手房达到111750套,比上月略有增加,其中金水区挂牌二手房数量最多,约30300套;二七区、中原区、郑东新区、管城区等区域挂牌二手房数量均破万套。

2020年8月份,郑州全市二手房成交约7175套,与上月基本持平,略高于去年8月份。

截止到2020年8月底,郑州全市挂牌二手房数量达111750套,按照8月份的去化量,库存去化周期达15.5个月,郑州二手房市场去化压力不容忽视。
郑州二手房成交价格低于预期且转让周期长,“房住不炒”效果显现!
8月份全国房企销售排行榜
2020年8月份全国房地产市场平稳健康发展,房企之间“强者恒强”,中小房企依然艰难!
据不完全统计分析,2020年8月份碧桂园集团实现销售额810亿元、销售面积850万平米,双双位居全国各房企之首;融创中国8月份实现销售额642亿元、销售面积447万平米,双双位居全国各房企第二名;万科地产8月份实现销售额610亿元、销售面积373.5万平米,双双位居全国各房企第三名;中国恒大8月份实现销售额419.6亿元、销售面积332.9万平米,双双位居全国各房企第四名;保利发展8月份实现销售额415亿元、销售面积262.7万平米,双双位居全国各房企第五名。
2020年8月份,康桥集团表现抢眼,出类拔萃,多个项目集中开盘,去化良好,再加上其他项目销售业绩增长,成为河南本土房企“黑马”,单月实现销售额62.8亿元,位居全省房企之首;建业集团以60.5亿元位居第二;绿都地产集团以39.6亿元位居第三;正商集团以37亿元位居第四;鑫苑集团以32.1亿元位居第五。
销售面积而言,建业集团以76.4万平米位居全省第一名;昌建地产以46.7万平米位居全省第二名;康桥地产以40.7万平米位居第三名。

(特别声明:本数据参考中指研究院,特表示感谢。数据信息及排名仅供参考,不对使用该信息及其内容所引发的任何直接或间接损失承担责任。)
结语
秋天已到,满园果香!
“金九银十”已到,但未见楼市热情高涨!
难道这种局面也将成为楼市常态?
非也!
“自古逢秋悲寂寥,我言秋日胜春朝。”